Κ. Π. Σαμαρτζή: Η πολυνομία ως πρόβλημα συνταγματικότητας (Από τη ρύθμιση στην πολυπλοκότητα και την ακαταλληλότητα του νόμου)
Η πολυνομία ως πρόβλημα συνταγματικότητας
(Από τη ρύθμιση στην πολυπλοκότητα και την ακαταλληλότητα του νόμου)
Κων/νου Π. Σαμαρτζή
Δικηγόρου
«Η απλότητα είναι τακτοποιημένη πολυπλοκότητα»
C. BRANCUSI
Ο νόμος δεν αρκεί να έχει τυπική μορφή. Πρέπει να είναι σαφής, λειτουργικά επαρκής και προβλέψιμος, ώστε ο πολίτης να ρυθμίζει με ασφάλεια τη συμπεριφορά του. Όταν η πολυπλοκότητα της νομοθεσίας ξεπερνά ένα κρίσιμο όριο, δεν προκαλεί απλώς δυσλειτουργίες αλλά παραβιάζει τη συνταγματική τάξη. Με εργαλεία της Πληροφορικής και αναλογίες από τη Θεωρία των Αλγορίθμων, προτείνεται μια νέα μεθοδολογία για τη μέτρηση και αξιολόγηση της νομικής πολυπλοκότητας. Η μέχρι σήμερα ερμηνευτική παρέμβαση των δικαστηρίων, αν και θεσμικά ευσυνείδητη, δεν πρέπει να καλύπτει την ευθύνη του νομοθέτη. Αντιθέτως, επιβάλλεται η ρητή δικαστική αποδοκιμασία προβληματικών διατάξεων, τόσο προς κατοχύρωση της ασφάλειας δικαίου όσο και ως έμμεση πίεση προς τον νομοθέτη για την παραγωγή κατανοητών και συνταγματικά συμβατών κανόνων δικαίου.
I. Εισαγωγικά[1]
- Η αναγνωρισμένη από τη νομολογία ευχέρεια του νομοθέτη, ως προς την επιλογή του τρόπου και του βαθμού λεπτομέρειας στη ρύθμιση έννομων σχέσεων ή καταστάσεων, είναι απεριόριστη;
- Η ρύθμιση μιας συμπεριφοράς μέσω πληθώρας διατάξεων, οι οποίες την καθιστούν ιδιαίτερα πολύπλοκη και δυσερμήνευτη ή/και δημιουργούν ερμηνευτικές αντιφάσεις, τι συνέπειες έχει στην εφαρμογή της και πώς επηρεάζει την αρχή ότι άγνοια νόμου δεν συγχωρείται;
- Η εκτίμηση της σαφήνειας και την προβλεψιμό-τητας των κανόνων δικαίου συνιστά ζήτημα υποκειμενικής αξιολόγησης του δικαστή ή μπορεί να καθορίζεται με αντικειμενικά κριτήρια;
- H πολυπλοκότητα του νομικού πλαισίου, που διέπει μια διαφορά, συνιστά απλώς έναν από τους λόγους συγγνωστής καθυστέρησης στην έκδοση δικαστικών αποφάσεων ή αποτελεί παράγοντα, που πλήττει σημαντικά το δικαίωμα του πολίτη σε παροχή ταχείας και αποτελεσματικής έννομης προστασίας;
- Ο δικαστικός έλεγχος της συνταγματικότητας του νόμου περιορίζεται αποκλειστικά στη συμφωνία του περιεχομένου του με τις συνταγματικές αρχές ή πρέπει να εκτείνεται και στην εξέταση των προϋποθέσεων καταλληλότητας, που απαιτούνται προκειμένου να φέρει τον χαρακτήρα “νόμου” κατά το Σύνταγμα;
- Ο δικαστής έχει υποχρέωση να υποβάλλεται στην πολυσχιδή ερμηνευτική επεξεργασία ενός νομοθετικού πλαισίου, το οποίο πάσχει από έλλειψη σαφήνειας, συνοχής και συστηματικότητας, με σκοπό τη διάσωση της εφαρμογής του, ή να διαπιστώνει την αντισυνταγματικότητα (και να αρνείται την εφαρμογή) διατάξεων, οι οποίες δεν ανταποκρίνονται στα ελάχιστα όρια κανονιστικής πληρότητας και προβλεψιμότητας;
Τα ερωτήματα αυτά γίνονται όλο και πιο επίκαιρα και πιεστικά όσο η κανονιστική δραστηριότητα, όχι μόνον του εθνικού αλλά και του ενωσιακού νομοθέτη, χαρακτηρίζεται από διαρκώς εντονώτερη και εν πολλοίς αποσπασματική νομοθετική παραγωγή, που οδηγεί σε φαινόμενα υπερρύθμισης, υπονομεύοντας τη συνοχή της έννομης τάξης και πολλαπλασιάζοντας τις εσωτερικές της αντιφάσεις. Οι συνέπειες είναι σημαντικές και ποικίλες και επηρεάζουν πολλούς τομείς της κοινωνικής ζωής.
Κατ’ αρχάς, δημιουργείται σύγχυση και αβεβαιότητα στον πολίτη, ο οποίος έχει την υποχρέωση να προσαρμόζει τη συμπεριφορά του στον νόμο. Προκαλείται, επίσης, νομική ανασφάλεια στην αγορά, με δυσμενείς συνέπειες στην εθνική Οικονομία. Σε επίπεδο Διοίκησης, δημιουργείται διοικητική επιβάρυνση και δυσκαμψία στη δράση των δημοσίων υπηρεσιών, πολλαπλασιασμός της γραφειοκρατίας και καθυστέρηση της ανταπόκρισης της Διοίκησης προς τον διοικούμενο. Ενισχύεται, εξάλλου, η πιθανότητα περιστατικών διαφθοράς, την οποία η πολυπλοκότητα του νόμου ευνοεί. Όσον αφορά τη Δικαιοσύνη, οι επιπτώσεις είναι προφανείς στην αποτελεσματικότητα και την ταχύτητα παροχής έννομης προστασίας.
[Σε όσα αναφερθούν στη συνέχεια, όπου γίνεται λόγος για “νόμο” ή “διατάξεις” ή για "πολύπλοκο νόμο", οι έννοιες αυτές περιλαμβάνουν τόσο ένα μεμονωμένο νομοθέτημα το οποίο, λόγω πληθώρας ή περιπλοκής των διατάξεών του, καθίσταται δυσχερώς ερμηνεύσιμο και εφαρμοστέο, όσο και ένα πολυδιάσπαρτο ή πολυεπίπεδο νομοθετικό πλαίσιο, αποτελούμενο από πλειάδα συναφών διατάξεων (τυπικών νόμων, κανονιστικών πράξεων κ.λπ.) που ρυθμίζουν το ίδιο ζήτημα κατά τρόπο μη συνεκτικό, περίπλοκο ή και αντιφατικό, επιτείνοντας τη νομική πολυπλοκότητα.]
Τo πρόβλημα της πολυπλοκότητας και η αντιμετώπισή του – Αλγόριθμοι
1. Αποτελεί συνήθη πρακτική, οι φορείς λήψης αποφάσεων να προσπαθούν να αντιμετωπίσουν την πολυπλοκότητα με την ανάπτυξη πολυδεξιότητας, διεκδικώντας τον δύσκολο ρόλο του “πολυπύρηνου επεξεργαστή”. Έναν ρόλο τον οποίο, ως μη όφειλε μεν αλλά με συνειδησιακή υπευθυνότητα, έχει επωμισθεί και ο δικαστής, επιχειρώντας να αντιμετωπίσει ο ίδιος την πολυπλοκότητα του νομικού συστήματος και να διασφαλίσει τη συνεπή και συστηματική εφαρμογή του.
Η πρακτική όμως αυτή, εκτός του ότι παρασύρει σε μια ασφυκτική καθημερινότητα το υποκείμενο που επωμίζεται ένα τέτοιο καθήκον, προκαλεί καθυστερήσεις και ουρά εκκρεμοτήτων, αυξάνει τα περιθώρια σύγχυσης και τον κίνδυνο λαθών και, εν τέλει, καθηλώνει την αποδοτικότητα και την αποτελεσματικότητα, αφού τα ανθρώπινα όρια είναι φύσει πεπερασμένα, ενώ ο όγκος των πληροφοριών τεράστιος και διαρκώς αυξανόμενος.
2. Η ενδεδειγμένη λύση στο πρόβλημα θα πρέπει να αναζητηθεί πρωτίστως στο πεδίο της Επιστήμης της Πληροφορικής, ως τον κατ’ εξοχήν αρμόδιο επιστημονικό κλάδο, αντικείμενο του οποίου είναι η Θεωρία Πολυπλοκότητας, ως μέρος της Θεωρίας Υπολογισμού, η οποία ασχολείται με την κοστολόγηση των πόρων που απαιτούνται για την αλγοριθμική επίλυση ενός προβλήματος. Στον χώρο της θεωρίας αυτής, ως βέλτιστη λύση για τη διαχείριση του προβλήματος της πολυπλοκότητας προτείνεται ο αλγόριθμος (algorithm), ο οποίος, ως όρος, χρησιμοποιείται για να περιγράψει μία βήμα προς βήμα, πεπερασμένη (finite), αποτελεσματική (affective) και κατάλληλη για υλοποίηση (implementation) διαδικασία επίλυσης ενός προβλήματος.
Βασικές έννοιες, που περιγράφουν τι δέχεται και τι παράγει ο αλγόριθμος, είναι η είσοδος (input) και η έξοδος (output). Είσοδος είναι τα δεδομένα που εισάγονται στον αλγόριθμο για να τα επεξεργαστεί. Μπορεί να είναι αριθμοί, χαρακτήρες, λίστες, πίνακες κ.ά. Έξοδος είναι το αποτέλεσμα της επεξεργασίας, που κάνει ο αλγόριθμος στα δεδομένα εισόδου. Προϋποθέσεις καταλληλότητας ενός αλγορίθμου είναι:
• Η ορθότητα, αναφορικά με οποιοδήποτε σύνολο δεδομένων εισόδου, δηλαδή για κάθε υλοποίηση του πεδίου ορισμού του προβλήματος που λύνει
• Και η αποδοτικότητα, δηλαδή η δυνατότητα α) να εκτελείται γρήγορα (λιγότερα βήματα εκτέλεσης) και β) να εκμεταλλεύεται αποτελεσματικά τους πόρους του συστήματος.
Παράμετροι της αποδοτικότητας ενός αλγορίθμου είναι ο χρόνος εκτέλεσης, οι απαιτούμενοι πόροι (π.χ. μνήμη, εύρος ζώνης) και η απαιτούμενη προσπάθεια υλοποίησης[2]. Όπως ορθά παρατηρείται, ακόμη και όταν ένα πρόβλημα είναι επιλύσιμο και, άρα, μπορεί κατ’ αρχήν να αντιμετωπιστεί υπολογιστικά, πιθανόν να είναι πρακτικά ανεπίλυτο, εάν η επίλυσή του απαιτεί εξωπραγματικό χρόνο ή υπερβολικά πολλή μνήμη[3].
Η πολυπλοκότητα των νόμων
1. Η ραγδαία αύξηση των νομοθετικών και κανονιστικών κειμένων, καθώς και η διαρκής τροποποίησή τους, που πολλές φορές χαρακτηρίζονται από προχειρότητα, έχει οδηγήσει σε εκδηλώσεις πολυπλοκότητας (και) στον χώρο του Δικαίου. Η νομοθετική πληθωρικότητα, η οποία συνήθως παρουσιάζεται ή εκλαμβάνεται από πολλούς ως η εύλογη συνέπεια της ανάγκης ρύθμισης συνεχώς αναδυόμενων θεμάτων – από το Περιβάλλον έως την Τεχνητή Νοημοσύνη – τα οποία κατ’ ανάγκην ωθούν τον νομοθέτη σε λεπτομερείς και ιδιαίτερα τεχνικές παρεμβάσεις[4] και η οποία συγχωρείται, κατά τη νομολογία, εφ’ όσον η ρύθμιση συνοδεύεται από κατάλληλη επιστημονική μελέτη, διατυπωμένη με τρόπο κατανοητό και ελέγξιμο, κατά τις βασικές της θέσεις, από τον δικαστή[5], αποτελεί πλέον χαρακτηριστικό γνώρισμα της σύγχρονης νομοθέτησης. Το φαινόμενο αυτό εντοπίζεται, κυρίως, στο Δίκαιο του Περιβάλλοντος, των χρηματοπιστωτικών αγορών, της Υγείας, στο Φορολογικό Δίκαιο, στο Δίκαιο της Κοινωνικής Ασφάλισης, καθώς και σε άλλους τομείς του Δικαίου.
H έκταση της προβλεψιμότητας του νόμου συναρτάται σε μεγάλο βαθμό με το περιεχόμενο της επίδικης νομοθετικής διάταξης, τον τομέα που προορίζεται να ρυθμίσει και τον αριθμό και την ιδιότητα εκείνων στους οποίους απευθύνεται. Γίνεται δε δεκτό ότι δεν αναιρείται η προβλεψιμότητα του νόμου, ακόμη και αν ο ενδιαφερόμενος χρειάζεται να αναζητήσει νομικές συμβουλές για να εκτιμήσει, σε εύλογο βαθμό εν όψει των συνθηκών, τις συνέπειες μιας συγκεκριμένης πράξης. Τούτο ισχύει, ιδίως, για πρόσωπα που ασκούν επαγγελματική δραστηριότητα, τα οποία πρέπει να επιδεικνύουν μεγάλο βαθμό επιμέλειας κατά την άσκηση του επαγγέλματός τους και, ως εκ τούτου, να είναι ιδιαίτερα επιμελή κατά την εκτίμηση των κινδύνων που συνεπάγεται η δραστηριότητά τους[6].
Ωστόσο, η σημερινή εικόνα της νομοθετικής πληθωρικότητας και της συνακόλουθης πολυπλοκότητας, όπως αυτή περιγράφεται παραπάνω, δεν αποτελεί αναπόφευκτο αποτέλεσμα της σύγχρονης εποχής. Η ιστορική εμπειρία καταδεικνύει ότι, σε περιόδους που ο νομοθέτης δεν διέθετε τα σύγχρονα τεχνικά μέσα, τα οποία προσφέρει σήμερα η ψηφιακή εποχή και η τεχνητή νοημοσύνη, κατέστη δυνατή η παραγωγή συγκροτημένων και κωδικοποιημένων νομοθετικών κειμένων, όπως είναι ο Αστικός Κώδικας. Η υιοθέτησή του αποτέλεσε καρπό ώριμης νομοθετικής επεξεργασίας, η οποία αντικατέστησε την αποσπασματική και δαιδαλώδη ρύθμιση των Πανδεκτών, που επί μακρόν ταλάνιζε τη νομική θεωρία και πράξη. Ομοίως και ο Εμπορικός Νόμος, ο οποίος πρωτοίσχυσε στην Ελλάδα το 1835 και παρέμεινε σε ισχύ επί σχεδόν δύο αιώνες, αποτελώντας τον βασικό κορμό του Εμπορικού Δικαίου. Περιλάμβανε δε ρυθμίσεις για τους εμπόρους, τις εμπορικές πράξεις, τις εταιρικές μορφές, τα αξιόγραφα και τις πτωχεύσεις, αποτελώντας χαρακτηριστικό παράδειγμα συστηματικής και κωδικοποιημένης νομοθετικής εργασίας με γαλλικές επιρροές. Τα παραδείγματα αυτά μαρτυρούν ότι η σημερινή νομοθετική πολυπλοκότητα και η συνακόλουθη πρόκληση για την προβλεψιμότητα του νόμου δεν είναι ούτε νομοτελειακή, ούτε αναγκαία, αλλά ζήτημα επιλογών στη νομοπαραγωγική διαδικασία.
2. Ενδεικτικό, αλλά χαρακτηριστικό παράδειγμα της σύγχρονης πραγματικότητας προσφέρει η πρόσφατη 2077/2024 απόφαση του Συμβουλίου της Επικρατείας[7], η οποία κλήθηκε να επιλύσει το ζήτημα, αν η μείωση της εγγυημένης τιμής αποζημίωσης, που επέβαλε ο ν. 4254/2014 στους παραγωγούς ηλεκτρικής ενέργειας από οικιακά φωτοβολταϊκά, παραβιάζει υπερνομοθετικές (εθνικές και ενωσιακές) διατάξεις και αν υφίσταται ευθύνη του Δημοσίου, της ΡΑΕ και της ΛΑΓΗΕ (νυν ΔΑΠΕΕΠ) για αποζημίωση των παραγωγών. Για την επίλυση του ζητήματος, το ανώτατο διοικητικό δικαστήριο χρειάστηκε να απασχοληθεί επί 17 χρόνια και να βασιστεί στην ερμηνεία και εφαρμογή, ούτε λίγο ούτε πολύ, 185 συνολικά νομοθετικών και κανονιστικών διατάξεων, προκειμένου να διαμορφώσει την κρίση του. Κρίση, η οποία ανέτρεψε τις αποφάσεις δύο άλλων δικαστηρίων, του πρωτοβάθμιου και του δευτεροβάθμιου, που είχαν προηγηθεί στην εξέταση της συγκεκριμένης υπόθεσης και είχαν καταλήξει σε διαφορετικά ερμηνευτικά συμπεράσματα. Μάλιστα, θα μπορούσε να υποστηριχθεί ότι αποτέλεσε θετική εξέλιξη το γεγονός, ότι η υπόθεση διακρατήθηκε από το αρμόδιο Τμήμα σε τακτική (5μελή) σύνθεση και εξετάστηκε χωρίς παραπομπή σε διευρυμένη (7μελή) σύνθεση ή στην Ολομέλεια του δικαστηρίου[8], απόφαση που θα παρέτεινε έτι περαιτέρω την οριστική επίλυση της διαφοράς.
Είναι αξιοσημείωτο ότι, σε περιπτώσεις όπως η παραπάνω, ούτε η επιδίωξη δίκαιης ικανοποίησης λόγω καθυστέρησης στην απονομή της δικαιοσύνης, δυνάμει των άρθρων 53 έως 58 του ν. 4055/2012, ευδοκιμεί, αφού η νομική πολυπλοκότητα της διαφοράς αποτελεί δικαιολογητικό λόγο της καθυστέρησης[9] αλλά και λόγο συμψηφισμού, εν όλω ή εν μέρει, των δικαστικών εξόδων, κατ’ επίκληση της ιδιαίτερης δυσχέρειας που εμφανίζει η ερμηνεία των κανόνων δικαίου που εφαρμόστηκαν[10].
3. Υπό τα δεδομένα αυτά, η ερμηνευτική προσπάθεια των δικαστηρίων για την αντιμετώπιση της νομικής πολυπλοκότητας έχει πολλές φορές, ως αποτέλεσμα, το ενδιαφέρον των διαδίκων, αλλά και της ευρύτερης νομικής κοινότητας (και της κοινής γνώμης) να μετατοπίζεται από την ερμηνευτική μεθοδολογία στο απρόβλεπτο της τελικής δικαστικής κρίσης. Άλλοτε τέτοιου είδους κρίσεις θεωρούνται σχεδόν αναμενόμενες, ως φυσική συνέπεια της πολυπλοκότητας του νόμου και της εντεύθεν αβεβαιότητας της δικαστικής κρίσης· άλλοτε, πάλι, η ερμηνευτική ρευστότητα που δημιουργεί η πολυπλοκότητα του νόμου ανοίγει τον δρόμο για την αιφνίδια εμφάνιση ερμηνευτικών εκδοχών, που αποκλίνουν ουσιωδώς από τις κατευθύνσεις που διαγράφονταν με βάση τη μέχρι τότε παγιωμένη ερμηνευτική πρακτική. Εγείρεται έτσι το εύλογο ερώτημα, πώς, υπό τις συνθήκες αυτές, υπηρετείται η προβλεψιμότητα και η ασφάλεια δικαίου, όταν η πολυπλοκότητα του νόμου καταλήγει να προσφέρει γόνιμο, αλλά και επικίνδυνα ασταθές έδαφος για την ανάπτυξη καινοφανών και απρόβλεπτων ερμηνευτικών λύσεων.
Συνεπώς, επί του παρόντος τουλάχιστον, η νομική πολυπλοκότητα λειτουργεί, παραδόξως, ως άλλοθι για την καθυστέρηση έκδοσης των δικαστικών αποφάσεων αλλά και ως πρόσφορο έδαφος για την ανάπτυξη σύνθετων νομικών ερμηνειών, οι οποίες, κατ’ αποτέλεσμα (πολύ περισσότερο όταν χαρακτηρίζονται από νομική επιτήδευση), δεν υποστηρίζουν τον πρακτικό και ουσιαστικό σκοπό του Δικαίου και της Νομικής Επιστήμης, ως επιστήμης εφαρμοσμένης και όχι θεωρητικής. Κυρίως, διότι αυτή καθ’ αυτή η προσθήκη τέτοιου είδους ερμηνειών στο ήδη κατακερματισμένο και πυκνό νομοθετικό πλαίσιο δεν επιλύει τη σύγχυση· την επιτείνει.
Η μέτρηση της πολυπλοκότητας των νόμων
1. Ανακύπτει όμως το ερώτημα, εάν είναι εφικτή η μέτρηση της πολυπλοκότητας των νόμων και, μάλιστα, με κριτήρια αντικειμενικά.
Όπως προαναφέρθηκε, επί του παρόντος η εκτίμηση στηρίζεται κυρίως στη διαίσθηση του δικαστή και βασίζεται, κατά κανόνα, σε υποκειμενικά κριτήρια. Για παράδειγμα, το Ευρωπαϊκό Δικαστήριο των Δικαιωμάτων του Ανθρώπου έχει διατυπώσει την αρχή ότι ο νόμος πρέπει να πληροί τα εχέγγυα "προσβασιμότητας και προβλεψιμότητας" και να είναι "διατυπωμένος με επαρκή ακρίβεια, ώστε ο πολίτης να μπορεί να ρυθμίσει τη συμπεριφορά του"[11]. Θέτει, δηλαδή, ως κριτήριο, τη δυνατότητα του πολίτη να έχει επαρκή ενημέρωση, κατάλληλη για τις περιστάσεις, σχετικά με τους εφαρμοστέους νομικούς κανόνες. Επισημαίνει, ακόμη, ότι ένας κανόνας δικαίου δεν μπορεί να θεωρηθεί ως “νόμος”, αν δεν έχει διατυπωθεί με επαρκή σαφήνεια ώστε να μπορεί ο πολίτης να ρυθμίσει τη συμπεριφορά του, ενδεχομένως και με την κατάλληλη νομική συμβουλή, προκειμένου να προβλέψει, σε βαθμό που είναι εύλογος υπό τις περιστάσεις, τις συνέπειες που μπορεί να έχει μια ενέργεια.
Ομοίως, στην εθνική νομολογία γίνεται χρήση του κριτηρίου του “μέσου συνετού ανθρώπου”[12] ή του επαγγελματία, που επιδεικνύει τη συνήθη επιμέλεια του “μέσου συνετού δραστηριοποιουμένου στον οικείο κύκλο συναλλαγών”[13]. Δηλαδή, εξετάζεται αν ένα πρόσωπο, με στοιχειώδη νομική κατάρτιση και τη δέουσα επιμέλεια, είναι σε θέση να κατανοήσει και να εφαρμόσει τoν νόμο.
Καταληκτικά, γίνεται φανερό ότι, παρά την επίκληση αντικειμενικών προτύπων όπως ο "μέσος συνετός άνθρωπος", η τελική κρίση για το πότε ένας νόμος είναι κατανοητός και προβλέψιμος εναπόκειται στον ίδιο τον δικαστή. Είναι εκείνος που, με βάση την εμπειρία, την κρίση και τη διαίσθησή του, θα καθορίσει αν, υπό τις συγκεκριμένες περιστάσεις, ο μέσος πολίτης μπορούσε πράγματι να αντιληφθεί και να ρυθμίσει τη συμπεριφορά του σύμφωνα με τον εφαρμοστέο κανόνα δικαίου. Έτσι, ο ρόλος του δικαστή παραμένει καθοριστικός, καθώς είναι αυτός που τελικά ερμηνεύει τα όρια της κατανόησης του μέσου ανθρώπου απέναντι στον νόμο.
2. Ωστόσο, η Θεωρία της Πολυπλοκότητας, για την οποία έγινε λόγος προηγουμένως και η οποία έχει ήδη ασκήσει τεράστια επιρροή σε άλλες Κοινωνικές Επιστήμες (και όχι μόνο), προσφέρει ασφαλείς και αντικειμενικές μεθόδους για τη μέτρηση και την παρακολούθηση της πολυπλοκότητας του νόμου. Τέτοια νοητικά μοντέλα πολυπλοκότητας, κατάλληλα να εφαρμοστούν στη νομοθετική ανάλυση, είναι τα εξής:
α) Η κυκλωματική πολυπλοκότητα
Η κυκλωματική πολυπλοκότητα (circuit complexity ή cyclomatic complexity) προέρχεται από τη θεωρητική Πληροφορική και αφορά την εκτίμηση των ελάχιστων υπολογιστικών πόρων, που απαιτούνται για την υλοποίηση μιας συνάρτησης μέσω λογικού κυκλώματος. Εφαρμόζοντας αυτή την έννοια στον νομικό λόγο, μπορούμε να αναλύσουμε κάθε νόμο ως αλγοριθμική ροή απόφασης, όπου κάθε όρος, εξαίρεση, παραπομπή ή συνθήκη αντιστοιχεί σε μία “διακλάδωση”[14].
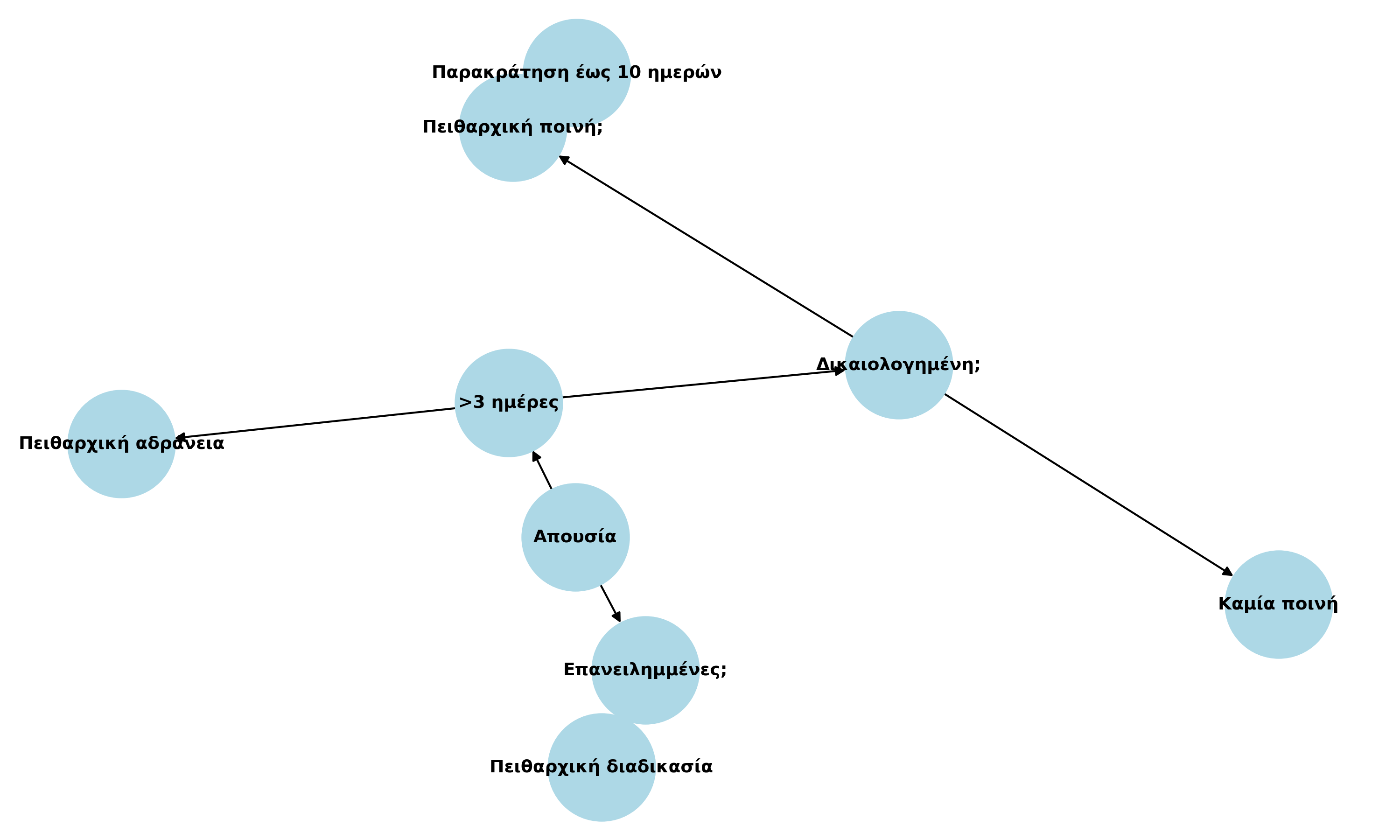
Παράδειγμα (νομοθετικής διάταξης):
«Αν ο εργαζόμενος απουσιάσει αδικαιολόγητα για χρονικό διάστημα άνω των τριών (3) ημερών, δύναται να του επιβληθεί πειθαρχική ποινή προστίμου, συνιστάμενη σε παρακράτηση αποδοχών έως δέκα (10) ημερών. Αν η απουσία κριθεί δικαιολογημένη, δεν επιβάλλεται ποινή. Σε περίπτωση επανειλημμένων απουσιών, κινείται υποχρεωτικά η προβλεπόμενη πειθαρχική διαδικασία».
Η ανάλυση της παραπάνω νομοθετικής διάταξης υπό το πρίσμα της κυκλωματικής πολυπλοκότητας αναδεικνύει την ύπαρξη πολλαπλών διακλαδώσεων, που λειτουργούν ως “σημεία απόφασης” μέσα στη ροή του νομικού συλλογισμού. Κάθε διακλάδωση δημιουργεί ένα νέο κλάδο στη λογική του κανόνα, πολλαπλασιάζοντας τις ενδεχόμενες εκβάσεις. Συγκεκριμένα, η διάταξη εισάγει τρία τέτοια σημεία: τη χρονική διάρκεια της απουσίας, τη δικαιολόγησή της, και την επαναληψιμότητα του φαινομένου. Από αυτά, προκύπτουν τουλάχιστον τέσσερις διαφορετικοί συνδυασμοί συμπεριφοράς και συνεπειών, αποκαλύπτοντας ότι ακόμη και μια φαινομενικά απλή πρόβλεψη μπορεί να έχει σημαντική εσωτερική πολυπλοκότητα. Το γεγονός αυτό καταδεικνύει ότι ο νομοθέτης, εν αγνοία του πολλές φορές, κατασκευάζει ένα “λογικό κύκλωμα” που απαιτεί από τον εφαρμοστή του κανόνα δικαίου - είτε αυτός είναι πολίτης, είτε δικαστής - την ικανότητα να εντοπίσει και να ακολουθήσει το κατάλληλο μονοπάτι απόφασης. Συνεπώς, όσο αυξάνονται οι διακλαδώσεις και οι εξαιρέσεις, τόσο δυσκολότερο καθίσταται για τον μέσο άνθρωπο να κατανοήσει πλήρως τις νομικές συνέπειες της πράξης του. Ο δικαστής, ως τελικός αναλυτής αυτής της πολυπλοκότητας, καλείται να κρίνει όχι μόνον επί της ουσίας της διαφοράς, αλλά και επί του βαθμού κατανόησης που θα μπορούσε εύλογα να έχει ο μέσος πολίτης, ερμηνεύοντας το δίκαιο ως ένα δυναμικό σύστημα λογικών μεταβλητών και ροών.

Στο παραπάνω παράδειγμα η ανάλυση της διάταξης, με την προτεινόμενη μέθοδο, αποκαλύπτει τρία βασικά σημεία ελέγχου (conditions): (1) αν η απουσία υπερβαίνει τις τρεις ημέρες, (2) αν είναι δικαιολογημένη και (3) αν πρόκειται για επανειλημμένες απουσίες. Με βάση αυτά, διαμορφώνονται τέσσερις διαφορετικοί κλάδοι απόφασης: (α) απουσία άνω των τριών ημερών χωρίς δικαιολογία, που οδηγεί σε πιθανή επιβολή προστίμου· (β) απουσία άνω των τριών ημερών με δικαιολογία, που αποκλείει κάθε ποινή· (γ) απουσία μικρότερη των τριών ημερών, που αφήνει ανοιχτό το ενδεχόμενο πειθαρχικής αδράνειας· και (δ) επανειλημμένες απουσίες, που ενεργοποιούν υποχρεωτικά την πειθαρχική διαδικασία.
Κάθε διακλάδωση αντιστοιχεί σε αντίστοιχη λογική πύλη (AND, OR, NOT), με αποτέλεσμα η τελική "εκτέλεση" της διάταξης να εξαρτάται από τη συνδυαστική αλληλεπίδραση των επιμέρους όρων. Το λογικό μονοπάτι από την είσοδο (το γεγονός της απουσίας) μέχρι την τελική ενέργεια (επιβολή ή μη ποινής, κίνηση πειθαρχικής διαδικασίας) σχηματίζει ένα ιεραρχικό δέντρο απόφασης τεσσάρων διακλαδώσεων, ενδεικτικό της υπολογιστικής πολυπλοκότητας, που ενέχει ακόμη και μια φαινομενικά απλή ρύθμιση.
β) Η θεωρία γράφων (ή δικτυακή ανάλυση)
Η θεωρία γράφων (graph theory)[15] προσφέρει άλλο ένα χρήσιμο εργαλείο για τη χαρτογράφηση και ανάλυση της σύνδεσης μεταξύ νομικών διατάξεων. Σε αυτό το μοντέλο, κάθε διάταξη - άρθρο, παράγραφος ή εδάφιο - θεωρείται “κορυφή» ή “κόμβος” (node), ενώ οι παραπομπές που κάνει σε άλλες διατάξεις αποτελούν “ακμές” (edges), που τη συνδέουν με άλλους κόμβους. Eπομένως, απεικονίζεται ένα δίκτυο από τις διατάξεις που συνδέονται μεταξύ τους μέσω παραπομπών και σχηματίζουν ένα γραφικό σύνολο διασυνδέσεων, του οποίου η δομή μπορεί να μετρηθεί και να αναλυθεί.
Παράδειγμα:
Ας υποθέσουμε ότι μια φορολογική διάταξη (Α) παραπέμπει:
στο άρθρο Β για την έννοια του εισοδήματος,
στο άρθρο Γ για τις εξαιρέσεις,
και στο άρθρο Δ για τις διαδικασίες ενστάσεων.

Στον παραπάνω γράφο, το άρθρο Α είναι κόμβος που συνδέεται με τρεις άλλους κόμβους (Β, Γ, Δ). Αν ο Γ παραπέμπει ξανά στον Β, τότε σχηματίζεται ένας κυκλικός ή αλληλοεξαρτώμενος δρόμος. Όσο πιο πολλές τέτοιες παραπομπές υπάρχουν, τόσο πιο πυκνό και πολύπλοκο γίνεται το δίκτυο.
Η θεωρία γράφων επιτρέπει να μετρήσουμε αυτή την πολυπλοκότητα με ποσοτικές μετρικές, όπως:
Κεντρικότητα βαθμού (degree centrality): Πόσες παραπομπές “μπαίνουν” ή “βγαίνουν” από κάθε διάταξη.
Μέση απόσταση (average path length): Πόσα βήματα χρειάζεται κάποιος για να φθάσει από μία διάταξη σε άλλη.
Διάμετρος γράφου (graph diameter): Ποια είναι η μεγαλύτερη απόσταση μεταξύ δύο οποιωνδήποτε διατάξεων.
Πυκνότητα δικτύου (network density): Πόσες από τις δυνατές συνδέσεις υπάρχουν στην πράξη.
γ) Η δομή δένδρου
Η δενδρική δομή (tree structure) αποτελεί μια βασική μέθοδο απεικόνισης της ιεραρχίας και μπορεί να αξιοποιηθεί ως ένα ακόμη εργαλείο για την ανάλυση και ποσοτική εκτίμηση της πολυπλοκότητας ενός κανονιστικού συστή-ματος[16]. Όπως ένα γενεαλογικό δέντρο ξεκινά από έναν πρόγονο και διακλαδώνεται προς απογόνους, έτσι και ένα νομικό σύστημα μπορεί να αναπαρασταθεί ως δέντρο: η ρίζα του αντιστοιχεί σε θεμελιώδεις διατάξεις (π.χ. συνταγματικούς κανόνες), ενώ κάθε κλαδί οδηγεί σε πιο εξειδικευμένους κανόνες (νόμους, κανονιστικές πράξεις).
Η πολυπλοκότητα μιας τέτοιας ιεραρχικής δομής μπορεί να μετρηθεί με βάση δύο βασικά χαρακτηριστικά:
το βάθος του δέντρου, δηλαδή πόσα επίπεδα εξάρτησης ή εξειδίκευσης απαιτούνται από τη ρίζα μέχρι τις τελικές εφαρμοστέες διατάξεις
και το πλάτος του, δηλαδή τον αριθμό εναλλακτικών ή παράλληλων διατάξεων σε κάθε επίπεδο.
Παράδειγμα:

Ένας φορολογικός νόμος μπορεί να βασίζεται σε μια γενική συνταγματική αρχή ισότητας στα δημόσια βάρη (ρίζα), να ερμηνεύεται μέσω ενός γενικού φορολογικού νόμου (πρώτο επίπεδο) και να εξειδικεύεται με κανονιστικές πράξεις για ειδικές κατηγορίες φορολογουμένων (δεύτερο ή τρίτο επίπεδο). Όσο αυξάνεται το βάθος και το πλάτος του δέντρου, τόσο πιο σύνθετη γίνεται η ερμηνεία και εφαρμογή του κανόνα δικαίου.
Μειονέκτημα της προσέγγισης αυτής είναι ότι αποτυπώνει μόνο μια πλευρά της πολυπλοκότητας: την ιεραρχική ή δομική. Δεν λαμβάνει υπ’ όψη τις μη γραμμικές σχέσεις μεταξύ διατάξεων, όπως παραπομπές, εξαιρέσεις ή αντιφάσεις, οι οποίες ξεφεύγουν από τη δενδρική λογική, καλύπτονται όμως από άλλα μοντέλα, όπως αυτά που αναφέρθηκαν προηγουμένως.
3. Συμπερασματικά, επειδή η πολυπλοκότητα της νομοθεσίας είναι πολυπαραγοντική, περιλαμβάνοντας τόσο δομικά (διασύνδεση, βάθος, παραπομπές) όσο και γλωσσικά (αβεβαιότητα, ασάφεια, εντροπία) χαρακτηριστικά, τα εργαλεία από την Υπολογιστική Θεωρία μπορούν, συνδυαστικά χρησιμοποιούμενα, να προσφέρουν αντικειμενικές μετρήσεις της πολυπλοκότητας ενός νομικού πλαισίου.
Τα όρια της νομικής πολυπλοκότητας
1. Ο συγκεκριμένος όμως προσδιορισμός των “κατωφλίων”, πέραν των οποίων μια νομοθετική ρύθμιση καθίσταται υπερβολικά πολύπλοκη, δεν είναι (μόνο) τεχνικό ζήτημα. Η νομική θεωρία και, κυρίως, η νομολογία των δικαστηρίων είναι εκείνες που καλούνται να θέσουν, κατά περίπτωση, τα όρια ανεκτής πολυπλοκότητας, όταν αυτή προσβάλλει την αρχή της νομικής ασφάλειας και της προβλεψιμότητας. Με άλλα λόγια, η μεν επιστημονική ανάλυση προσφέρει ένα ασφαλές εργαλειακό πλαίσιο, αλλά η τελική κρίση ανήκει στους θεσμικούς ερμηνευτές του δικαίου, τη θεωρία και τα δικαστήρια.
Ενδεικτικά, χάριν παραδείγματος και μόνον, θα μπορούσε να υποστηριχθεί ότι ένας νόμος ή ένα συνολικό νομικό πλαίσιο, που ρυθμίζει μια έννομη σχέση ή κατάσταση, καθίσταται ιδιαιτέρως πολύπλοκος και δυσεφάρμοστος όταν, προκειμένου να εφαρμοστεί, απαιτείται: η ταυτόχρονη επίκληση και εφαρμογή πλέον των πέντε (5) διαφορετικών νομοθετημάτων· η κατανόηση και ερμηνεία άνω των είκοσι (20) διατάξεων· η αναγωγή σε περισσότερες από επτά (7) εσωτερικές ή εξωτερικές παραπομπές ή η παράλληλη επεξεργασία άνω των επτά (7) διακριτών πληροφοριακών στοιχείων. Υπό την έννοια ότι, στις περιπτώσεις αυτές, η γνωστική επιβάρυνση υπερβαίνει τα συνήθη όρια κατανόησης ακόμη και για τους νομικούς, θα μπορούσε να γίνει δεκτό ότι τότε θίγεται η αρχή της προσβασιμότητας και της προβλεψιμότητας του δικαίου.
2. Ακόμη, όμως, και η διαμόρφωση ερμηνευτικών κριτηρίων αναφορικά με τα όρια της επιτρεπτής νομικής πολυπλοκότητας δεν πρέπει να ερείδεται σε προσωπικές εκτιμήσεις του ερμηνευτή. Αντιθέτως, για να διασφαλίζεται η επιστημονική τεκμηρίωση και η συμβατότητα με τις αρχές της ισότητας, της αντικειμενικότητας και της διαφάνειας, απαιτείται η προσφυγή του σε κανόνες, στατιστικά στοιχεία και πορίσματα προερχόμενα από άλλα, κατάλληλα επιστημονικά πεδία, τα οποία μελετούν τα όρια της γνωστικής ικανότητας, της πληροφορικής επεξεργασίας και της κατανόησης του “μέσου ανθρώπου” (τον οποίο, άλλωστε, χρησιμοποιεί ως μέτρο σύγκρισης και σημείο αναφοράς το Δίκαιο). Συγκεκριμένα, ο ερμηνευτής θα πρέπει να αντλεί κατευθύνσεις από τις σχετικές Επιστήμες, δηλαδή τη Γνωσιακή Ψυχολογία, την Επιστήμη της Πληροφορίας και την Επιστήμη της Επικοινωνίας[17], προκειμένου να διαμορφώνει με όσο το δυνατόν μεγαλύτερη ακρίβεια τα λειτουργικά όρια μεταξύ επιτρεπτής πολυπλοκότητας και απαγορευτικά δυσνόητης ρύθμισης, ιδίως όταν διακυβεύεται η ουσιαστική πρόσβαση του πολίτη στο περιεχόμενο και τις συνέπειες του νόμου.
Ενδεικτικά:
Η Γνωσιακή Ψυχολογία έχει αναπτύξει τη λεγόμενη Cognitive Load Theory, κατά την οποία ο ανθρώπινος νους μπορεί να διαχειριστεί αποτελεσματικά μόνον ένα περιορισμένο αριθμό στοιχείων πληροφορίας σε κάθε γνωστικό κύκλο (working memory). Σύμφωνα με τον Miller (1956), το “μαγικό νούμερο 7 ± 2” προσδιορίζει την ανώτατη ικανότητα συγκράτησης ανεξάρτητων πληροφοριών[18]. Όταν λοιπόν ένας νομικός κανόνας απαιτεί ταυτόχρονη συνεκτίμηση δεκάδων ετερογενών διατάξεων ή εξαιρέσεων, τότε υπερβαίνει αυτό το φυσικό όριο.
Η Θεωρία Γνωστικής Προσβασιμότητας (Cognitive Accessibility), επίσης, η οποία εφαρμόζεται ευρέως στην Επιστήμη της Πληροφορίας, έχει αποδείξει ότι η δομή ενός κειμένου επηρεάζει δραστικά την κατανόηση και την ευχέρεια ανάκλησης του περιεχομένου του στη μνήμη. Ιδιαίτερα τα κείμενα που περιέχουν πολυεπίπεδες παραπομπές, ένθετες προτάσεις και πολλαπλούς εναλλακτικούς όρους (disjunctive clauses) θεωρούνται γνωστικά απρόσιτα, ακόμη και για άτομα με υψηλό μορφωτικό υπόβαθρο[19].
Στην Επιστήμη της Πληροφορίας και στο πλαίσιο της θεωρίας γράφων, ποσοτικές μελέτες έχουν δείξει ότι, όταν ένας κόμβος (διάταξη) έχει in/out-degree άνω του 5 ή βρίσκεται σε κύκλωμα με διάμετρο μεγαλύτερη του 4, το νομοθετικό πλαίσιο γίνεται δυσλειτουργικά αδιαφανές[20].
Η συνταγματική έννοια του “νόμου”. Ασφάλεια και προβλεψιμότητα
1. Δεδομένου ότι, όπως προέκυψε από όσα προαναφέρθηκαν, η πολυπλοκότητα των νόμων είναι δυνατόν τελικά να αποτιμηθεί βάσει αντικειμενικών κριτηρίων, τίθεται το επόμενο ζήτημα, που αφορά τα έννομα αποτελέσματα, τα οποία συνεπάγεται η διαπίστωση της ύπαρξής της.
Προαπαιτούμενο για την εξέταση του εν λόγω ζητήματος αποτελεί η ερμηνευτική διερεύνηση της έννοιας του “νόμου” υπό το πρίσμα του Συντάγματος. Ελλείψει ρητής συνταγματικής πρόβλεψης που να ορίζει τι είναι νόμος, η έννοια αυτή πρέπει να προσεγγιστεί με βάση τις γενικές αρχές του δικαίου.
Κατά τη νομολογία, οι γενικές αρχές του δικαίου συνάγονται από το σύνολο της ισχύουσας έννομης τάξης και προσδιορίζονται μέσω της ερμηνευτικής λειτουργίας των δικαστηρίων, σύμφωνα με την αρχή της διάκρισης των λειτουργιών[21]. Διακρίνονται σε δύο είδη: τις συνταγματικώς κατοχυρωμένες και τις γενικές αρχές του δικαίου. Οι πρώτες επιβάλλονται τόσο στον νομοθέτη όσο και στη Διοίκηση (και είναι αυτές που ενδιαφέρουν εν προκειμένω), ενώ οι δεύτερες, ως κατώτερες του νόμου, μόνο στην κανονιστικώς δρώσα Διοίκηση[22].Στις συνταγματικώς κατοχυρωμένες αρχές, που επιβάλλονται και στον νομοθέτη, η νομολογία, μεταξύ άλλων, κατατάσσει την αρχή της ασφάλειας του δικαίου και την αρχή της διαφάνειας. Έχει κριθεί ότι οι συγκεκριμένες αρχές απορρέουν από την αρχή του Κράτους Δικαίου και από τις διατάξεις των άρθρων 2 § 1 και 25 § 1 εδ. α΄ του Συντάγματος[23]. Ειδικότερη δε εκδήλωσή τους αποτελεί η αρχή της προστατευόμενης εμπιστοσύνης του διοικουμένου, που επιβάλλει, ιδίως, τη σαφήνεια και την προβλέψιμη εφαρμογή των εκάστοτε θεσπιζομένων κανονιστικών ρυθμίσεων[24].
Επομένως, από τις συνταγματικής περιωπής γενικές αρχές της σαφήνειας και της προβλεψιμότητας του νόμου, που αποτελούν απόρροια της συνταγματικής αρχής της ασφάλειας δικαίου και εκείνη, με τη σειρά της, της αρχής του Κράτους Δικαίου, προκύπτει ότι το νομοθετικό πλαίσιο πρέπει να διαμορφώνεται κατά τρόπον ώστε να καθιστά δυνατή, για τους αποδέκτες του, την κατανόηση του κανονιστικού του περιεχομένου και των συνεπειών των ρυθμίσεών του, επιτρέποντάς τους να προσαρμόζουν τη συμπεριφορά τους αναλόγως, με ασφάλεια δικαίου και εύλογη εμπιστοσύνη στη σταθερότητα και τη συνέπεια της έννομης τάξης. Σε αντίθετη περίπτωση, η υπέρμετρη πολυπλοκότητα ή η ασάφεια των νομοθετικών ρυθμίσεων οδηγεί σε ουσιώδη παραβίαση των παραπάνω αρχών, δημιουργώντας αβεβαιότητα ως προς το εφαρμοστέο δίκαιο, δυσχεραίνει τη συμμόρφωση των πολιτών και των επιχειρήσεων με τους κανόνες δικαίου και ενδέχεται να θεμελιώσει λόγους ακυρότητας των διοικητικών πράξεων και αντισυνταγματικότητας των οικείων νομοθετικών διατάξεων.
2. Από μια άλλη σκοπιά και, συγκεκριμένα, υπό το πρίσμα της προαναφερθείσας Θεωρίας Υπολογισμού, οι κανόνες ουσιαστικού δικαίου, οι οποίοι ρυθμίζουν τις βιοτικές σχέσεις, την κτήση των δικαιωμάτων και τη γένεση των υποχρεώσεων και επιβάλλουν κυρώσεις για τη μη τήρησή τους[25], μπορεί να εκληφθούν ως αλγόριθμοι, δηλαδή ως πεπερασμένες, αποτελεσματικές και υλοποιήσιμες διαδικασίες επίλυσης των προβλημάτων, που ανακύπτουν στο πλαίσιο των κοινωνικών σχέσεων. Είσοδο στον “νομικό αλγόριθμο” αποτελούν περιστατικά του κοινωνικού βίου, που υπάγονται στο πραγματικό του κανόνα δικαίου, ενώ έξοδος είναι οι έννομες συνέπειες, που ο κανόνας συνδέει με αυτά.
Η καταλληλότητα ενός νόμου, όπως κάθε αλγορίθμου, εξαρτάται από την ορθότητά του - ήτοι την ικανότητά του να παράγει έγκυρα και συνεπή αποτελέσματα για οποιοδήποτε σύνολο δεδομένων εισόδου - καθώς και από την αποτελεσματικότητά του, υπό την έννοια της ταχύτητας εκτέλεσης (με ελάχιστα βήματα) και της ορθολογικής αξιοποίησης των διαθέσιμων πόρων του συστήματος, που στην προκειμένη περίπτωση είναι οι πολίτες, για τους οποίους άγνοια νόμου δεν συγχωρείται, οι δικηγόροι, οι δικαστές, τα διοικητικά όργανα και οι δημόσιες υπηρεσίες, που καλούνται να τον εφαρμόσουν.
Στο πιθανό ερώτημα, αν ως αλγόριθμος θα έπρεπε να θεωρηθεί το δικαστήριο, που ερμηνεύει και εφαρμόζει τους κανόνες δικαίου, η προσήκουσα απάντηση είναι αρνητική. Διότι σκοπός του νόμου είναι η αποτελεσματική ρύθμιση των κοινωνικών σχέσεων και όχι η επίλυσή τους μέσω της αντιδικίας· πρόβλημα διακριτό, που ρυθμίζεται και επιλύεται από άλλο νομοθετικό κλάδο, τη Δικονομία.
Εφ’ όσον, λοιπόν, ο νόμος μπορεί να νοηθεί ως ο νομικός αλγόριθμος, ο οποίος ρυθμίζει κοινωνικές σχέσεις και καταστάσεις, εγείρεται το περαιτέρω, εύλογο και κρίσιμο ερώτημα ποιες είναι οι συνέπειες, όταν αυτός ο αλγόριθμος δεν πληροί τις θεμελιώδεις προϋποθέσεις καταλληλότητας, που χαρακτηρίζουν κάθε αλγόριθμο, δηλαδή την ορθότητα και την αποδοτικότητά του.
Η απάντηση δεν είναι απλώς τεχνική, αλλά αγγίζει τον ίδιο τον πυρήνα της συνταγματικής νομιμότητας, καθ’ όσον η διαπίστωση της ύπαρξης ενός λειτουργικά ελλιπούς ”νόμου” δημιουργεί ένα πρωθύστερο ζήτημα συνταγματικότητας. Διότι, ασφαλώς, το Σύνταγμα δεν εννοεί ούτε νομιμοποιεί τη ρύθμιση των κοινωνικών σχέσεων με μη-νόμους. Αυτό έχει ως συνέπεια ότι, πριν ελεγχθεί το περιεχόμενο μιας διάταξης για τη συμβατότητά της με τις γνωστές συνταγματικές αρχές της ελευθερίας, της ισότητας, της προστασίας της περιουσίας κ.λπ., πρέπει να εξετάζεται, με βάση τα αντικειμενικά κριτήρια και τις μεθόδους που αναφέρθηκαν στο προηγούμενο κεφάλαιο, αν ο τρόπος διατύπωσης του νόμου υπερβαίνει ή όχι ένα ελάχιστο όριο καταλληλότητας και δεν καθίσταται ανεφάρμοστος λόγω πολυπλοκότητας, ώστε να μπορεί να υπαχθεί στη συνταγματική έννοια της νομοθετικής πράξης, όπως την αντιλαμβάνεται το Σύνταγμα, όχι μόνο στα άρθρα 2 § 1 και 25 § 1 εδ. α΄, αλλά σε όλες τις διατάξεις του, όπου αναφέρεται σε “νόμο”.
Άλλωστε, και η αρχή του Κράτους Δικαίου (άρθρο 25 § 1 εδ. α΄ Σ), η οποία, όπως αναφέρθηκε προηγουμένως, επιβάλλει σαφήνεια, προβλεψιμότητα και κανονιστική αποτελεσματικότητα στις νομοθετικές διατάξεις, οδηγεί στο ίδιο συμπέρασμα. Ότι, δηλαδή, η παράβαση των δεσμευτικών αυτών αρχών δεν αποτελεί απλώς έλλειμμα νομοτεχνικής ποιότητας, αλλά συνταγματικό έλλειμμα, διότι πλήττει τον ίδιο τον χαρακτήρα του Κράτους Δικαίου και υπονομεύει τη νομική ασφάλεια των πολιτών. Αφού δε η νομολογία έχει ήδη δεχθεί, ότι η αοριστία, η κανονιστική ασάφεια ή η υπερβολική πολυπλοκότητα διατάξεων προσβάλλουν την αρχή της νομικής ασφάλειας, κατά μείζονα λόγο (a minori ad maius) ένας νόμος, ο οποίος είναι τόσο περίπλοκος, αντιφατικός ή αποσπασματικός ώστε να καθίσταται απρόσιτος ή απρόβλεπτος για τον μέσο πολίτη, δεν μπορεί να θεωρηθεί "νόμος" κατά την έννοια του Συντάγματος.
3. Και ναι μεν ο δικαστικός έλεγχος της συνταγματικότητας των νόμων, όπως ασκείται μέχρι σήμερα, εστιάζεται στην αξιολόγηση της συμβατότητας του περιεχομένου τους με τις συνταγματικές αρχές και κανόνες (με αποτέλεσμα η νομολογία να μην έχει κρίνει ποτέ ένα νόμο ως αντισυνταγματικό λόγω της πολυπλοκότητάς του, ήτοι λόγω της ακαταλληλότητάς του να λειτουργήσει αποτελεσματικά ως νομικός αλγόριθμος για την επίλυση του ρυθμιζόμενου ζητήματος[26]), ωστόσο ο περιορισμός αυτός στη συνταγματική αξιολόγηση μιας διάταξης, όταν προηγείται ένα θεμελιώδες ζήτημα συνταγματικότητας, ήτοι ότι η επίμαχη ρύθμιση, λόγω δομικής ή λειτουργικής ανεπάρκειας, δεν πληροί τις προϋποθέσεις για να θεωρηθεί ως νομοθετική διάταξη υπό την έννοια του Συντάγματος, επιτρέπει την ανάπτυξη μιας νέας προσέγγισης στη συνταγματική θεωρία και νομολογία, σύμφωνα με την οποία η εννοιολογική πληρότητα, η εσωτερική συνοχή και η λειτουργική επάρκεια της νομοθετικής ρύθμισης αποτελούν sine qua non προϋποθέσεις για την αναγνώρισή της ως “νόμου” υπό την έννοια του Συντάγματος.
Όπως, δηλαδή, η κανονιστική πράξη κρίνεται παγίως ως ανυπόστατη, εφ’ όσον δεν έχει δημοσιευθεί στην Εφημερίδα της Κυβέρνησης[27], οπότε παρέλκει η εξέταση άλλων λόγων ακύρωσής της, κατά τον ίδιο τρόπο και ο νόμος, ο οποίος λόγω υπέρμετρης πολυπλοκότητας δεν πληροί τα ελάχιστα κριτήρια καταλληλότητας, πρέπει να θεωρείται εκ προοιμίου στερούμενος της ιδιότητας του “νόμου” κατά την έννοια του Συντάγματος και, συνεπώς, ανεφάρμοστος λόγω αντισυνταγματικότητας, χωρίς να απαιτείται περαιτέρω έλεγχος της συμβατότητάς του με άλλες συνταγματικές αρχές.
4. Μετά τη διαπίστωση της αντισυνταγματικότητας, το κενό, που καταλείπεται, θα καλυφθεί, όπως παγίως γίνεται δεκτό[28], είτε από το προϋφιστάμενο δίκαιο, είτε, εφ’ όσον αυτό δεν υφίσταται, με ανάλογη εφαρμογή μιας νομοθετικά ρυθμισμένης περίπτωσης, η οποία παρουσιάζει ομοιότητα με την επίμαχη και υπάρχει ταυτότητα νομικού λόγου, με τη δημιουργία, ερμηνευτικά, ενός ad hoc κανόνα δικαίου.
Συναφείς προβληματισμοί
1. Τα παραπάνω δεν βρίσκονται σε αντίθεση με τη νομολογία εκείνη, σύμφωνα με την οποία λόγοι ακύρωσης, που αφορούν τον τρόπο συζήτησης και ψήφισης ενός νόμου και, γενικότερα, την τήρηση των διαδικαστικών διατάξεων που καθιερώνονται από το Σύνταγμα για την ψήφιση των νόμων, δεν ανάγονται στα εξωτερικά στοιχεία του νόμου αλλά στα interna corporis της νομοθετικής εξουσίας και, ως εκ τούτου, δεν ελέγχονται από τα δικαστήρια[29]. Διότι - ασχέτως της ορθότητας της παγιωμένης αυτής νομολογιακής θέσης (ιδίως σε εποχές κατά τις οποίες η εκτελεστική εξουσία διαρκώς προεξοφλεί, με βεβαιότητα, ότι θα “περάσει από τη Βουλή” - όχι ότι “θα προτείνει” - συγκεκριμένα νομοθετήματα, ποδηγετώντας κατ’ ουσίαν το έργο του Kοινοβουλίου, το οποίο, κατά το Σύνταγμα, οφείλει η ίδια να εκτελεί και όχι να κατευθύνει), η εν λόγω νομολογιακή προσέγγιση δεν αποκλείει τη δυνατότητα κρίσης ότι ένα κείμενο, που φέρει εξωτερικά την τυπική μορφή νόμου (ψήφιση από τη Βουλή, δημοσίευση στο ΦΕΚ κ.λπ.), δεν αρκεί για να του προσδώσει συνταγματικό κύρος, όταν δεν πληροί κατ’ ουσίαν τις προϋποθέσεις συμβατότητας με τις επιταγές του Συντάγματος, επειδή περιέχει ρυθμίσεις τόσο ασαφείς, αντιφατικές ή πολύπλοκες, ώστε να καθίσταται εκ προοιμίου ακατάλληλο να ρυθμίσει λυσιτελώς το αντικείμενό του. Και τούτο, διότι δεν συγκεντρώνει την ελάχιστη λειτουργική καταλληλότητα, η οποία προκύπτει αναγκαία από την ίδια τη φύση του νόμου, ως αλγόριθμου. Ελλείψει αυτής της προϋπόθεσης, η διάταξη δεν πρέπει κάν να θεωρείται γνήσιος κανόνας δικαίου. Ζήτημα, το οποίο, ως μη αναγόμενο στα εσωτερικά (interna corporis) του νομοθετικού σώματος, έχει κριθεί ότι ελέγχεται δικαστικά[30].
2. Στο σημείο αυτό θα πρέπει να διευκρινιστεί και μια άλλη πτυχή, η οποία ενδέχεται να προκαλέσει έναν ακόμη προβληματισμό. Μήπως άραγε το άρθρο 7 § 1 του Συντάγματος, στο οποίο θεμελιώνεται η αρχή nullum crimen nulla poena sine lege (certa), δηλαδή η αρχή της σαφήνειας του ποινικού νόμου, αποτελεί αντεπιχείρημα, υπό την έννοια ότι το Σύνταγμα μόνο στην περίπτωση αυτή απαιτεί σαφήνεια του (ποινικού) νόμου και μόνον τότε αναγνωρίζεται λόγος αντισυνταγματικότητας;
Η απάντηση και εδώ είναι αρνητική. Η εξήγηση έγκειται στην εξειδίκευση έναντι της γενικής αρχής. Ειδικότερα, το άρθρο 7 αποτελεί εξειδίκευση της αρχής του Κράτους Δικαίου στο πιο αυστηρό και ευαίσθητο πεδίο εφαρμογής της, το Ποινικό Δίκαιο, όπου οι συνέπειες για τον πολίτη (ποινή, στέρηση ελευθερίας) είναι βαρύτερες. Γι’ αυτό απαιτείται ο ποινικός νόμος να είναι όχι μόνο προϋφιστάμενος και γραπτός, αλλά και σαφής και προβλέψιμος. Τούτο, όμως, δεν αναιρεί το ότι η αρχή του Κράτους Δικαίου (άρθρο 25 § 1 εδ. δ', σε συνδυασμό με το άρθρο 2 § 1 Σ) θεμελιώνει τη γενική απαίτηση για νομική βεβαιότητα, προβλεψιμότητα και σαφήνεια του Δικαίου σε όλες τις εκφάνσεις της έννομης τάξης. Απαίτηση, η οποία δεν χρειάζεται να επαναλαμβάνεται ρητά σε κάθε άρθρο, αλλά προκύπτει ερμηνευτικά (και με βάση την πάγια νομολογία του ΣτΕ). Συνεπώς, η ρητή συνταγματική πρόβλεψη στο άρθρο 7 Σ δεν περιορίζει, αλλά υπογραμμίζει την κρίσιμη σημασία της αρχής της σαφήνειας στο Ποινικό Δίκαιο, χωρίς να αποκλείει την εφαρμογή της και στο υπόλοιπο νομικό σύστημα, όπου απορρέει γενικά από την αρχή του Κράτους Δικαίου.
Το ίδιο μπορεί να υποστηριχθεί και αναφορικά με τα άρθρα 73 έως 76 Σ, τα οποία ρυθμίζουν μεν ειδικά τη νομοθετική διαδικασία και τις τυπικές προϋποθέσεις ισχύος των νόμων, πλην όμως δεν εξαντλούν το σύνολο των ουσιαστικών απαιτήσεων που απορρέουν από το Σύνταγμα για την εγκυρότητα του νόμου, όπως είναι, εν προκειμένω, η απαίτηση της σαφήνειας, η οποία αντλείται από τη θεμελιώδη αρχή του Κράτους Δικαίου και διαπερνά οριζόντια το σύνολο της έννομης τάξης.
3. Τέλος, αναφορικά με την αρχή της απαγόρευσης άγνοιας νόμου από τον πολίτη, που διατρέχει τη νομολογία[31],θα μπορούσε να παρατηρηθεί ότι είναι η ίδια ratio, η οποία την υπαγορεύει, εκείνη που αποδοκιμάζει και την ψήφιση νομοθετικών κανόνων που πάσχουν από ασάφεια ή ερμηνευτική αβεβαιότητα.
Διότι μόνο μέσω της ισορροπίας αυτής θεμελιώνεται μια σχέση αμοιβαίας ευθύνης: ο πολίτης οφείλει να γνωρίζει και να τηρεί τον νόμο, το δε Κράτος, αντίστοιχα, οφείλει να θεσπίζει νόμους κατανοητούς, προσβάσιμους και ερμηνεύσιμους, κατά τρόπο που επιτρέπει στον πολίτη να γνωρίζει τον νόμο και να προβλέπει τις έννομες συνέπειες των πράξεών του [32]. Η εκπλήρωση αυτών των αμοιβαίων υποχρεώσεων αποτελεί βασική προϋπόθεση για τη νομιμοποίηση και την αποτελεσματικότητα της έννομης τάξης.
Διακλαδικές προσεγγίσεις
1. Συμπληρωματικά, μπορεί να αξιοποιηθεί, κατ’ αναλογία, η μεθοδολογική και δογματική εμπειρία άλλων κλάδων του δικαίου, όπως του Δικαίου Προστασίας του Καταναλωτή, το οποίο έχει ήδη αναπτύξει ώριμες και λειτουργικά δοκιμασμένες προσεγγίσεις, ικανές να προσφέρουν χρήσιμα εργαλεία για την ανάλυση του υπό εξέταση ζητήματος.
Όπως είναι γνωστό, το Δίκαιο του Καταναλωτή επιβάλλει στους ιδιώτες, που δρουν στο πλαίσιο ρυθμιζόμενων αγορών, να ενεργούν κατά τρόπο σαφή, προβλέψιμο και κατανοητό. Ενδεικτικά, όταν επαγγελματίες - όπως παραγωγοί, προμηθευτές ή χρηματοπιστωτικά ιδρύματα - προτείνουν όρους συναλλαγών σε καταναλωτές, η τήρηση της αρχής της προβλεψιμότητας απαιτεί οι όροι αυτοί να είναι διατυπωμένοι κατά τρόπο μη παραπλανητικό, σαφή και κατανοητό από τον μέσο αποδέκτη, διότι άλλως είναι άκυροι ως “καταχρηστικοί”[33]. Τα ερμηνευτικά πορίσματα της θεωρίας και της νομολογίας αναφορικά με την απαίτηση σαφήνειας και προβλεψιμότητας στο Δίκαιο του Καταναλωτή μπορούν, λοιπόν, να προσφέρουν χρήσιμα μεθοδολογικά εργαλεία και στο πεδίο της αξιολόγησης της νομοθετικής πολυπλοκότητας. Ειδικότερα, η εμπειρία του ερμηνευτή από τη διαχείριση αδιαφανών ή ακατανόητων ρητρών στις ιδιωτικές συναλλαγές μπορεί να φωτίσει πώς η υπερβολικά περίπλοκη ή ασαφής νομοθετική ρύθμιση επηρεάζει τη νομική ασφάλεια και την πρακτική αποτελεσματικότητα του Δικαίου και, τελικά, την ίδια τη λειτουργία του Κράτους Δικαίου.
2. Ανάλογη προσέγγιση απαντάται και στο Δίκαιο των Δημοσίων Συμβάσεων, όπου η προκήρυξη διαγωνισμού συνιστά δεσμευτικό κανονιστικό πλαίσιο για τη διαδικασία ανάθεσης. Σε αυτό το πλαίσιο, η σαφήνεια των όρων συμμετοχής των διαγωνιζομένων, των κριτηρίων αξιολόγησης και των τεχνικών προδιαγραφών δεν αποτελεί απλώς τεχνικό χαρακτηριστικό, αλλά προϋπόθεση νομιμότητας της διαδικασίας ανάθεσης και της τελικής πράξης κατακύρωσης[34]. Από αυτή επομένως τη σκοπιά, το Δίκαιο των Δημοσίων Συμβάσεων, με την έμφαση που αποδίδει στη σαφή και κατανοητή διατύπωση των κανόνων διενέργειας ενός διαγωνισμού, προσφέρει ένα ακόμη χρήσιμο παράδειγμα του τρόπου, με τον οποίον η καταπολέμηση της κανονιστικής πολυπλοκότητας συνδέεται άμεσα με την προστασία της ασφάλειας δικαίου.
Αντί επιλόγου
1. Όπως ήταν αναμενόμενο, τα δικαστήρια έχουν από νωρίς αναγνωρίσει το πρόβλημα της πολυπλοκότητας της νομοθεσίας. Ανέλαβαν δε την αντιμετώπισή του, όπως προαναφέρθηκε, μέσω της ανάπτυξης και εφαρμογής ερμηνευτικών μεθόδων, οι οποίες, κατ’ ανάγκην, είναι πολυσχιδείς, συχνά ρηξικέλευθες και, πάντως, επίπονες για τους δικαστές.
Η προσπάθεια αυτή, αν και κινούμενη από επίγνωση καθήκοντος και ευσυνειδησία, ενδέχεται να παραγνωρίζει μια θεμελιώδη αρχή του δικαίου. Ότι ο νόμος προορίζεται πρωτίστως για την εξωδικαστική ρύθμιση των εννόμων σχέσεων και την καθοδήγηση της κοινωνικής συμπεριφοράς των πολιτών με τρόπο σαφή και προβλέψιμο. Την ευθύνη δε για τη διαμόρφωση κατανοητών, λειτουργικών και αποτελεσματικών νομοθετημάτων φέρει, κατά το Σύνταγμα, η νομοθετική (και όχι η δικαστική) εξουσία.
Και ναι μεν, όπως έχει διευκρινίσει το ΕΔΔΑ στην υπόθεση Scoppola κατά Ιταλίας[35], επειδή η χρήση γενικών κατηγοριών και αόριστων τύπων στη διατύπωση των νόμων είναι αναπόφευκτη, αυτό έχει ως συνέπεια η ερμηνεία και εφαρμογή των διατάξεων να εξαρτάται από τη δικαστηριακή πρακτική, η δε ύπαρξη κάποιου βαθμού δικαστικής ερμηνείας να είναι αναγκαία ακόμη και σε ρυθμίσεις φαινομενικά σαφείς, με αποτέλεσμα η ερμηνευτική συμβολή των δικαστηρίων να μην αποδυναμώνει αλλά, αντιθέτως, να ενισχύει την προοδευτική ανάπτυξη του δικαίου στο πλαίσιο του Κράτους Δικαίου[36]. Πλην, όμως, η νομολογιακή αυτή πρακτική δεν πρέπει να επεκτείνεται κατά τρόπο που να “διασώζει” διατάξεις, οι οποίες, λόγω υπερβολικής πολυπλοκότητας ή ασάφειας, αδυνατούν να εκπληρώσουν τον συνταγματικό τους σκοπό.
Μια μεταστροφή, επομένως, της νομολογίας προς την κατεύθυνση της διαπίστωσης της αντισυνταγματικότητας διατάξεων αυτού του τύπου θα συνέβαλε αποφασιστικά στην αποκατάσταση της ισορροπίας μεταξύ των τριών λειτουργιών του Κράτους και θα ασκούσε ουσιαστική πίεση στον νομοθέτη για την παραγωγή σαφών, ορθολογικών και προβλέψιμων ρυθμίσεων. Μια τέτοια πίεση μπορεί να λειτουργήσει καταλυτικά, ιδίως αν συνεκτιμηθούν οι δυνατότητες που προσφέρουν σήμερα στη νομοθετική εξουσία η ψηφιακή τεχνολογία και η τεχνητή νοημοσύνη, με την ασύλληπτη μνήμη, την ευρύτατη γνώση, τη δυνατότητα ανάλυσης και επεξεργασίας θεμάτων σε όλο το ‘γνωστικόφάσμα, την εντυπωσιακή ταχύτητα και την ευέλικτηδημιουργική σκέψη που αυτές διαθέτουν.
Στο σύγχρονο, πολυεπίπεδο και τεχνικά απαιτητικό ρυθμιστικό περιβάλλον, η απορρόφηση - και όχι η αναπαραγωγή - της υφιστάμενης πολυπλοκότητας αναδεικνύεται σε βασικό καθήκον του νομοθέτη και δείκτη ορθής νομοθετικής πρακτικής. Όπως, για παράδειγμα, ο Αϊνστάιν αξιοποίησε την πολυπλοκότητα των μαθηματικών για να αποδώσει με απλότητα, μέσα από τη γνωστή εξίσωση E = mc², ένα θεμελιώδη φυσικό νόμο, έτσι και η νομοθετική τέχνη δεν πρέπει να αναλώνεται στην καταγραφή της πολυπλοκότητας και να την αναπαράγει, αλλά να πραγματώνεται μέσω της διαμόρφωσης λιτών, συνεκτικών και κατανοητών κανόνων, ικανών να συμπυκνώνουν τις ανάγκες που γεννά η πολυπλοκότητα σε σαφείς, πρακτικά χρήσιμες και προβλέψιμες ρυθμίσεις. Άλλωστε, η προσβασιμότητα και η κατανόηση του Δικαίου δεν αποτελούν απλώς τεχνικά χαρακτηριστικά νομοτεχνικής αρτιότητας, αλλά ουσιώδεις όρους για την ουσιαστική εφαρμογή της αρχής ignorantia legis non excusat και, εν τέλει, για τη βιωσιμότητα του Κράτους Δικαίου.
2. Τέλος, η προτεινόμενη παραπάνω αξιοποίηση επιστημονικών εργαλείων και η χρήση μεθόδων από άλλους γνωστικούς τομείς παρουσιάζει διττή σημασία και σκοπιμότητα και, ως εκ τούτου, δεν πρέπει να ξενίζει. Και τούτο, διότι η διεπιστημονική προσέγγιση αναδεικνύεται ως η καταλληλότερη για την αντιμετώπιση της νομοθετικής πολυπλοκότητας, τόσο επειδή εξασφαλίζει μεγαλύτερη μεθοδολογική αντικειμενικότητα όσο και από την οπτική της ασφάλειας δικαίου.
Σε ό,τι αφορά το πρώτο ζήτημα, αυτό θεμελιώνεται στην αρχή ότι δεν είναι επιστημονικώς επιτρεπτό να αγνοούνται τα θεμελιώδη πορίσματα άλλων Επιστημών. Όχι, βεβαίως, στο πλαίσιο προσπάθειας αναβίωσης του προτύπου του “πανεπιστήμονα” του παρελθόντος, την οποία η ταχεία πρόοδος κάθε επιμέρους Επιστήμης έχει καταστήσει ανέφικτη, αλλά επειδή οι γνώσεις αυτές αποτελούν πλέον μέρος της ευρύτερης μορφωτικής συγκρότησης του σύγχρονου ανθρώπου· μιας συγκρότησης που επιβάλλει τη συνειδητή πρόσληψη των βασικών επιτευγμάτων άλλων γνωστικών πεδίων. Το παραπάνω καθήκον περιλαμβάνει και τον δικαστή, ο οποίος, κατά την ερμηνευτική του λειτουργία, οφείλει να λαμβάνει υπ’ όψη τα θεμελιώδη και κοινώς αποδεκτά πορίσματα των συναφών Επιστημών, στο μέτρο που αυτά φωτίζουν την ορθή κατανόηση και εφαρμογή του Δικαίου.
Σε ό,τι αφορά το δεύτερο, η ασφάλεια δικαίου, την οποία η θεωρία και η νομολογία συνεχώς επικαλούνται, δεν εξαντλείται στη σαφήνεια του νομοθετικού κειμένου, αλλά απαιτεί, εξίσου, αντικειμενική και συνεκτική ερμηνεία. Όταν η ερμηνεία παραβλέπει επιστημονικά τεκμηριωμένα κριτήρια άλλων γνωστικών πεδίων (στο μέτρο που αυτά υφίστανται) και, αντ’ αυτών, στηρίζεται σε υποκειμενικές αξιολογήσεις, διακυβεύεται η συνοχή και η προβλεψιμότητα του Δικαίου. Και ναι μεν η δικαιοδοτική λειτουργία αντλεί το κύρος και τη νομιμοποίησή της από το Σύνταγμα, το οποίο της αναθέτει την αρμοδιότητα να ερμηνεύει τον νόμο και τις αόριστες νομικές έννοιες. Όμως, δεν πρέπει να παραβλέπεται ότι η ερμηνευτική αυτή εξουσία ασκείται secundum legem και όχι praeter legem· και στην έννοια του legem δεν περιλαμβάνονται μόνον οι διατάξεις του θετού δικαίου, αλλά και οι θεμελιώδεις επιστημονικοί κανόνες άλλων γνωστικών πεδίων, στον βαθμό που αυτοί εκφράζουν αντικειμενικά διακριβωμένες πτυχές της πραγματικότητας. Επομένως, όταν υφίστανται τέτοια κριτήρια, ο δικαστής δεν νομιμοποιείται να τα παραγνωρίζει, υποκαθιστώντας τα με προσωπικές κρίσεις ή αξιολογικές προτιμήσεις, χωρίς επιστημονικά θεμελιωμένη αιτιολόγηση.
[1]. Το παρόν άρθρο αφιερώνεται, με συγκίνηση, στη μνήμη του Σταμάτη Γρύλλη, Διευθυντή Σύνταξης του «Νομικού Βήματος», ακούραστου μαχόμενου δικηγόρου, πολύτιμου συνοδοιπόρου και βαθιά αφοσιωμένου μελετητή της νομολογίας και της θεωρίας του Δικαίου, που ήδη λείπει σε όσους είχαμε την τύχη να τον γνωρίσουμε και να συνεργαστούμε μαζί του.
[2]. Βλ., αντί άλλων, Υπουργείο Παιδείας, Εισαγωγή στις Αρχές της Επιστήμης των Η/Υ – Β΄ Λυκείου, ΟΕΔΒ, κεφ. 2.2, Υπουργείο Παιδείας, Ανάπτυξη Εφαρμογών σε Προγραμματιστικό Περιβάλλον - Γ΄ Λυκείου, ΟΕΔΒ, κεφ. 1 - 2, 3.4. – 3.5. 5.1.
[3]. Μ. Sipser, Εισαγωγή στη Θεωρία Υπολογισμού, εκδ. ΠΕΚ, σ. 357.
[4]. Βλ., ενδεικτικά, ΣτΕ 2361/2023 7μ., σκ. 24.
[5]. ΟλΣτΕ 2290/2015, σκ. 7.
[6]. ΣτΕ 901/2024, πρβλ. ΕΔΔΑ απόφαση της 17.9. 2009, Scoppola κατά Ιταλίας, σκέψη 102.
[7]. Που δημοσιεύεται στο παρόν τεύχος, σ. 1473.
[8]. Πρβλ. ΣτΕ Μον. 1490 και 3418/2017.
[9]. Βλ. ΣτΕ 1984/2024, ΣτΕ Μον. 142/2024, 1390/ 2020, 2260/2019, 315/2017, 2510/2016, 3205-6/2015, 1340 και 3371/2014, 2632/2013 κ.ά.
[10]. ΑΠ 1782/2024, 299/2012, 819/2011.
[11]. ΕΔΔΑ, απόφαση της 26.4.1979, Sunday Times κατά Ηνωμένου Βασιλείου, σκέψη 49.
[12]. ΣτΕ 794/2010, σκ. 6.
[13]. ΣτΕ 2058/2023, σκ. 6, 618/2005, σκ. 4.
[14]. Υπουργείο Παιδείας, Ανάπτυξη Εφαρμογών σε Προγραμματιστικό Περιβάλλον – Γ’ Λυκείου, ΟΕΔΒ, κεφ. 4 και 6.
[15]. Υπουργείο Παιδείας, Μαθηματικά Κατεύθυνσης - Γ’ Λυκείου, ΟΕΔΒ, βλ. ενότητα: Σχέσεις – Συναρτήσεις – Γραφήματα.
[16]. Υπουργείο Παιδείας, Ανάπτυξη Εφαρμογών σε Προγραμματιστικό Περιβάλλον – Γ΄ Λυκείου, ΟΕΔΒ, βλ. ενότητα για δομές δεδομένων – δέντρα.
[17]. Η αναδρομή στις οποίες εκφεύγει των ορίων του άρθρου αυτού.
[18]. G. A. Miller, The magical number seven, plus or minus two: Some limits on our capacity for processing information, Psychological Review (1956), 63 (2), 81 – 97. Βλ. https://doi.org/10.1037/h0043158.
[19]. W. Kintsch, Comprehension: A paradigm for cognition, Cambridge University Press (1988), κεφ. 5.
[20]. Μ. Κόνιαρης, Μοντελοποίηση, Ανάλυση και Διαφοροποιημένο Ανάκτηση Νομικής Πληροφορίας, διδακτ. διατρ. ΕΜΠ 2017, κεφ. 2 και 4.
[21]. ΣτΕ 2374/2022 7μ., ΔΕφΑθ 636/2023.
[22]. Δ. Τομαράς, Η Κανονιστική Διοικητική Πράξη, σ. 100.
[23]. ΟλΣτΕ 532/2025, 691/2019, 1738 και 2649/2017, ΣτΕ 1654/2024, 113/2023.
[24]. ΟλΣτΕ 653/2024, 1833/2021, ΣτΕ 482/2025, 1084, 1678 και 1920-1925/2024 7μ., 431/2023 7μ., 509/2022, 1738 και 2757/2021, ΑΠ 957/2024, 242/2023, 2091/2022 κ.ά.
[25]. ΑΠ 1790/2024.
[26]. Βλ. ΟλΣτΕ 653/2024, αναφορικά με τις νομοθετικές διατάξεις, που εισήγαγαν το πολύπλοκο σύστημα της ταξινομικής ψήφου μέσω ηλεκτρονικής ψηφοφορίας για την εκλογή των εσωτερικών μελών του Συμβουλίου Διοίκησης από το σύνολο των καθηγητών του οικείου Α.Ε.Ι. Contra: η άποψη της μειοψηφίας στην ίδια απόφαση, καθώς και τα από 26.2.2021 Πρακτικά της 5ης Συνεδρίασης της Ολομέλειας του ΕλΣυν.
[27]. ΣτΕ 1096/2023 7μ.
[28]. ΟλΣτΕ 1833/2021, ΑΠ 15 και 407/2021.
[29]. ΟλΣτΕ 1721/1991, ΣτΕ 2350/2023 7μ., σκ. 53, 360/2017, 1723-1726/2016 7μ., 4789/2014 7μ., 309/2010 κ.ά.
[30]. Πρβλ. ΣτΕ 2432/2017 7μ., σκ. 8.
[31]. ΣτΕ 700/2024, 2992/2023, 654/2021, 1934/2020, 1410/2018, 1076/2016, 1950/2015, 2666/2014, 3715/ 2013, 3811/2008, 618/2005, 120/2004, 2944/2001, 776/ 2000, 5406/1995, 2547/1990, 391/1969, 1963/1950,
[32]. Έτσι, ΔΕΚ αποφάσεις της 24.7.2003, C-280/00, Altmark Trans GmbH κ.λπ., σκ. 59, της 19.9.1996, C-236/95, Επιτροπή κατά Ελλάδος, σκ. 13, της 30.5.1991, C-59/89, Επιτροπή κατά Γερμανίας, σκ. 18, της 9.4.1987, C-363/85, Επιτροπή κατά Ιταλίας, σκ. 7, της 23.5.1985, C-29/84, Επιτροπή κατά Γερμανίας, σκ. 23. Πρβλ. και την πρόσφατη ΔΕΕ της 27.2.2025, C-203/22, CK κατά Magistrat der Stadt Wien, σκ. 58-61.
[33]. Ενδεικτικά, ΑΠ 239/2025, 168 και 1652/2024, 528/2023, 1124/2021.
[34]. ΔΕΕ αποφάσεις της 6.11.2014, C-42/13, Cartiera dell'Adda SpA, σκ. 44, της 29.4.2005, C-496/1999, CAS Succhi di Frutta SpA, σκ. 111, της 18.6.2002, C-92/00, Stadt Wien, σκ. 45, της 12.12.2002, C-470/99, Universale-Bau, σκ. 91, ΔΕφΑθ 2082/2022, ΔΕφΠειρ 87/2021.
[35]. Απόφαση της 17.9.2009, σκέψεις 100-101.
[36]. Πρβλ. και ΣτΕ 1825/2022, ΑΠ 1426/2022.